税務署からの相続税についてのお尋ね/お知らせが届いた方へ

目次
このような書類が実際に届いた方は急ぎご相談ください
ご親族が亡くなった数か月後に、税務署から届くことがある書類の一部をサンプルとしてお見せします。
実際に当事務所では、「この書類が届いたのですが、どうすればよいでしょうか?」「この書類が来てから相続税の事を考え始めました」というご相談が急増しています。
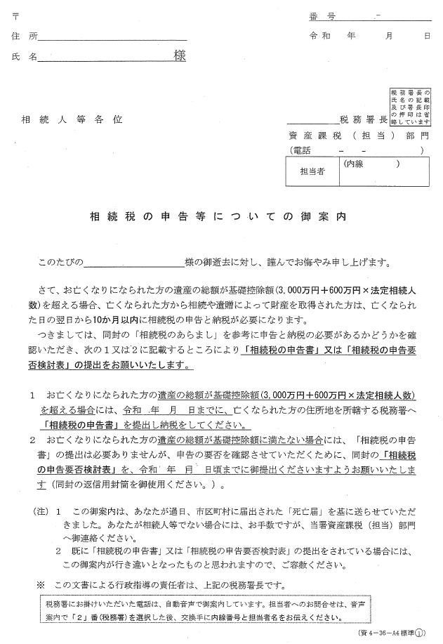
この書類が届いた方はどんな方が対象?
税務署がこの書類を送付している対象は「相続税の申告が必要になるかもしれない人」です。
相続税申告が発生する可能性がかなり高い方といえます。
その方に対して、送付される書類がこの「税務署からの相続税についてのお尋ね/お知らせ」になります。
以下がサンプルです。※画像をクリックで拡大!

特に、「相続税の申告等についてのご案内」が来た方は早急にご相談ください。

このお知らせは、「税務署のデータ(不動産や預金情報など)から判断すると、あなたのケースでは相続税がかかる可能性が高いため、申告が必要かどうか確認して回答してください」という非常に重要なお知らせです。また送付されてくるのは、亡くなってから数か月後です
相続税の申告期限である相続発生から10か月以内の期限に近い可能性が高いです。
当事務所にも相続税の申告期限がギリギリになって、相談に来られる方が多くいらっしゃいます。
事務所によっては、相続税の申告期限が近いとお断りするケースもあるとのことです。
当事務所では、相続税の申告期限がギリギリの方でもスピード対応を行っております。
まずは無料相談からお気軽にご相談ください!
相続税の申告期限が近い方向けの無料相談実施中!
相続税対策に関する無料相談実施中!
当事務所では、相続の専門家が親切丁寧にご相談に対応させていただきます。
初回の面談に限り、無料で相談に対応させていただきますので、ぜひご利用ください。
予約受付専用ダイヤルは03-4400-1976になります。
お気軽にご相談ください。
相続のお悩みを無料相談でお聞かせください
相続のご相談は当相談窓口にお任せください
よくご覧いただくコンテンツ一覧

日本橋で
相続・遺言に関する
ご相談は当事務所まで





